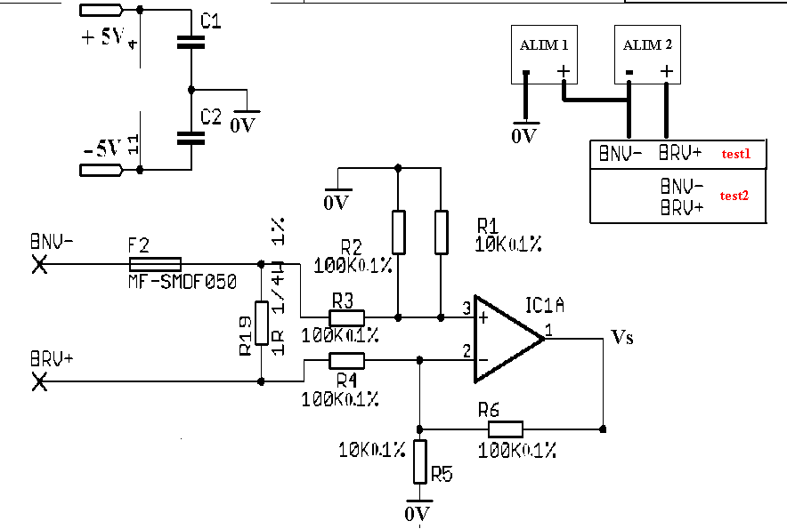
Je cherche a faire un montage différentiel mais j'ai un souci non negligeable.
Lorsque je court-circuite la borne + et la borne - en leur imposant un potentiel croissant, la sortie de l'AOP me donne une dérive non négligeable (0 à 15mV pour un potentiel de 0 a 30V).
Pensant à une influence du Ibias, j'ai préféré des entrées JFET (style TL074), mais même résultat.
Pensant à une influence du Voffset, j'ai utilisé des AOP style OP496, OP747 mais rien n'y fait.
Pensant que mon pont diviseur n'était pas suffisant j'ai augmenté mon pont (1MOhm et 20kOhm) mais...pareil!
Quelque chose m'échappe mais quoi?
Mon montage de test à l'aide de 2 alim vous semble t il correct?
Pouvez vous m'aider?
Problème de différentiel
Modérateur : Modérateur
Problème de différentiel
- Pièces jointes
-
- differentiel.PNG
- (25.26 Kio) Téléchargé 54 fois
Que les petits nounours soient verts ou rouges, ils ont tous la meme couleur une fois dans l'estomac.
